
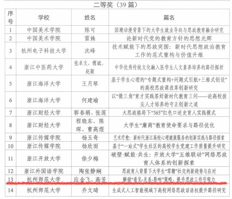
近日,浙江省高等教育学会思想政治教育分会、《高校思想政治工作》编辑部公布全省“立德树人大家谈”主题征文活动获奖名单,我院应金飞、高芳撰写的《解锁“看见-关系-影响”策略,提升思政工作引领力》,周佳儿、李清晨子撰写的《以“竹”为媒—中国传统“竹文化”融入高校育人体系的价值探索与实践路径研究》,在众多优秀征文中脱颖而出,分别荣获二等奖、三等奖。
本次主题征文活动面向全省高校思政教育工作者,旨在深入交流探讨新时代立德树人的理论精髓与实践路径。活动自开展以来,得到了全省高校的积极响应,汇聚了大量研究成果。经专家评审,最终评选出一等奖18篇、二等奖39篇、三等奖63篇;我校共有4篇作品入围获奖名单,分获二、三等奖各2篇。
近年来,工学院始终将立德树人作为根本任务,高度重视思想政治教育工作与思政工作队伍建设,积极鼓励教师结合工科创新人才培养的生动实践开展理论探索,不断提升育人本领。近两年,学院充分发挥高校思政教育工作优势,持续推动学思践悟党的创新理论与服务教育教学实践的深度融合,理论研究成果产出颇丰,陆续获浙江省“未来人才杯”主题演讲大赛特等奖1项,杭州市“微团课”大赛一等奖(第一名)1项,浙江省思政微课优胜奖1项,杭州市学校共青团研究课题2个,杭州市社科规划青年研究专项课题1个,校级辅导员工作室立项1个,校辅导员案例大赛获奖2篇等相关荣誉。
地址:浙江省杭州市钱塘区学林街16号
邮编:311121
联系电话:0571-28865012
传真:0571-28865012
院长信箱:hzsfdxgxy2022@126.com
官方微信